Characterization of Pseudomonas aeruginosa isolated from positive samples of hemocultures and cerebrospinal fluid of children
- Authors: Sadeeva Z.Z.1, Novikova I.E.1, Alyabyeva N.A.1, Lazareva A.V.1, Karaseva O.V.2, Fisenko А.P.1
-
Affiliations:
- National Medical Research Center for Children's Health
- Clinical and Research Institute of Emergency Pediatric Surgery and Trauma
- Issue: Vol 99, No 3 (2022)
- Pages: 309-321
- Section: ORIGINAL RESEARCHES
- URL: https://microbiol.crie.ru/jour/article/view/1260
- DOI: https://doi.org/10.36233/0372-9311-241
- ID: 1260
Cite item
Full Text
Abstract
Introduction. Infections of the bloodstream and central nervous system (CNS) caused by Pseudomonas aeruginosa are associated with a serious patient conditions and are often accompanied by high mortality.
Aim. Molecular genetic characterization of P. aeruginosa isolated from positive samples of blood cultures and cerebrospinal fluid of patients under 18 years of age from intensive care units of hospitals.
Materials and methods. We conducted a retrospective study of bacteremia and CNS infection cases associated with P. aeruginosa from 2014 to 2021. 24 clinical isolates of P. aeruginosa from positive blood cultures and CSF were analyzed. MICs of antibiotics were determined by serial microdilution in broth. Identification of the genes of carbapenemase was carried out using real-time PCR. Virulence genes were determined by PCR. Population diversity was assessed by MLST.
Results. More than 70% of isolates showed resistance to carbapenem antibiotics. The phenotype of multiple drug resistance had 25% of the isolates. Extreme resistance was shown by 54% of isolates. The detection rate of metallo-β-lactamases (MBL) was 54%. Based on PCR data, 33% of the strains were found to have the ExoU type, and 67% had the ExoS type. According to MLST, 16 genotypes were identified. The structure was dominated by two sequence types ST654 (29%) and ST235 (12.5%). The structure of patients was dominated by children with surgical pathology — 16 cases, and there were eight somatic patients. Fatal outcome was observed in 28% of cases with bacteremia and CNS infection associated with P. aeruginosa.
Conclusion. P. aeruginosa isolates from positive blood cultures and CSF samples are highly resistant to antibiotics; virulence genes were found in all isolates. Strains of high epidemic risk prevailed in the studied sample. More than a quarter of the described clinical cases had an unfavorable outcome.
Full Text
Введение
Бактериальные инфекции кровотока и центральной нервной системы (ЦНС), вызванные Pseudomonas aeruginosa, являются серьёзными инфекциями, связанными со значительной заболеваемостью [1], смертностью пациентов и расходами на медицинское обслуживание [2]. P. aeruginosa — один из основных возбудителей оппортунистических нозокомиальных инфекций, в том числе сепсиса, пневмонии, инфекций мочевыводящих путей. В мире растёт устойчивость данного микроорганизма к антибактериальным препаратам, в том числе карбапенемам [3]. Большую роль в этом процессе играет P. aeruginosa [4].
Резистентность P. aeruginosa к антибиотикам может быть связана с мутациями в бактериальном геноме, приводящими к изменениям специфических пориновых каналов, гиперэкспрессией механизмов активного выведения — эффлюксных помп, изменениями в целевом сайте антибиотиков и приобретением генов резистентности на мобильных генетических элементах [5].
Основную роль в антибиотикорезистентности играет ферментативное воздействие на антибиотики. Для P. aeruginosa особенно важна продукция карбапенемаз, среди которых наиболее широкое распространение имеют металло-бета-лактамазы (МБЛ) [6].
Помимо механизмов антибиотикорезистентности, P. aeruginosa обладает факторами вирулентности, с помощью которых она скрывается от иммунологических реакций хозяина и проявляет свою патогенность [7]. Одной из наиболее значимых детерминант вирулентности P. aeruginosa является система секреции типа III. Этот аппарат зависит от контакта с клеткой, он направляет в клетку-мишень секрецию некоторых бактериальных белков, называемых экзоферментами (Exo) U, S, T и Y. Белки ExoS и ExoU токсичны для клеток [8]. По данным некоторых исследователей, ExoS не является цитотоксином, ответственным за изменение и гибель клеток, он играет иную роль в патогенезе инфекционного процесса [9].
Эпидемиология P. aeruginosa сложна. Инфекции, вызванные P. aeruginosa с множественной (МЛУ) и экстремальной (ЭЛУ) лекарственной устойчивостью, связаны с тяжёлыми неблагоприятными клиническими исходами [10]. Понимание эпидемиологии инфекций P. aeruginosa с МЛУ необходимо для разработки стратегий по ограничению их распространения.
Целью данной работы было проведение анализа чувствительности P. aeruginosa к антимикробным препаратам, механизмов резистентности к карбапенемам и клинического значения наличия генов вирулентности exoU и exoS системы секреции типа III.
Материалы и методы
В 2014–2021 гг. были отобраны 24 изолята P. aeruginosa из положительных гемокультур и ликвора. Изоляты были выделены от пациентов из двух московских детских больниц: НМИЦ здоровья детей и НИИ неотложной детской хирургии и травматологии.
Образцы крови инкубировали в анализаторе гемокультур «Bactec 9050» («Becton Dickinson»), «BacT/ALERT» («BioMerieux») до фиксации роста микроорганизмов, затем пробу отсевали на плотные питательные среды для выделения чистой культуры возбудителя. Посевы производили на питательные среды: кровяной агар и Uri-select агар («BioRad»), инкубировали в термостате при 37°С в течение 24–48 ч. Возбудитель выявляли методом масс-спектрометрии MALDI-TOF («Bruker Daltonics»).
Антимикробными препаратами для определения чувствительности были меропенем, имипенем, колистин, азтреонам, ципрофлоксацин, амикацин, тобрамицин, цефтазидим, пиперациллин/тазобактам, цефталозан/тазобактам и цефтазидим/авибактам. Минимальную подавляющую концентрацию (МПК) антибиотиков определяли методом серийных микроразведений в бульоне Мюллера–Хинтона («BioMerieux») «SensititreTM» («ThermoScinetific »). В качестве контроля использовали штамм P. aeruginosa ATCC 27653.
Результаты интерпретировали в соответствии с критериями Европейского комитета по тестированию чувствительности к антибиотикам (EUCAST) версия 10.0.
Бактериальную ДНК из суточной культуры выделяли с использованием коммерческих наборов «ГК-экспресс» (ЦНИИ Эпидемиологии). Полученные образцы хранили до использования при –20°С.
Гены, отвечающие за продукцию карбапенемаз, идентифицировали с использованием наборов с гибридизационно-флюоресцентной детекцией «АмплиСенс® MDR MBL-FL» (ЦНИИ Эпидемиологии). ПЦР осуществляли с помощью амплификатора «LightCycler 96» («Roche»). Результаты оценивали по наличию или отсутствию пересечения графика флюоресценции с пороговой линией, отражающей экспоненциальный подъём сигнала. При значении Ct ≤ 32 результат оценивали как положительный.
Наличие генов вирулентности exoU и exoS определяли с помощью ПЦР. Праймеры для амплификации указаны в табл. 1 [11].
Таблица 1. Праймеры для амплификации генов exoU и exoS
Table 1. Primers for amplification of the exoU and exoS genes
Ген Gene | Праймер Primer | Последовательность 5'-3' Sequence 5'-3' | Продукт, П.Н. Product, bp |
exoS | ExoS-F ExoS-R | CTT GAA GGG ACT CGA CAA GG TTC AGG TCC GCG TAG TGA AT | 504 |
exo U | ExoU-F ExoU-R | GGG AAT ACT TTC CGG GAA GTT CGA TCT CGC TGC TAA TGT GTT | 428 |
Компоненты ПЦР смеси: iQ Supermix, («BioRad») — 5 мкл; по 1 мкл каждого праймера (F и R); дистилированная вода — 1 мкл; проба ДНК — 2 мкл.
Условия ПЦР:
- начальная денатурация при 94°C (2 мин);
- денатурация при 94°C (30 с);
- отжиг праймеров при 56°C (для exoU) и 55°C (для exoS) (30 с);
- элонгация при 68°C (30 с);
- заключительный этап элонгации при 68°C (7 мин).
ПЦР выполняли с помощью амплификатора «LightCycler 96» («Roche»); 5 мкл всех продуктов ПЦР подвергали электрофорезу в 1,5% агарозном геле в буфере TBE при 120 В и визуализировали в ультрафиолетовом свете путём окрашивания бромидом этидия. В качестве положительного контроля использовали образцы с заведомо известным наличием соответствующих генов. В качестве отрицательного контроля использовали образец без ДНК.
Для типирования изолятов P. aeruginosa использовали метод мультилокусного сиквенс-типирования (МЛСТ). Подготовка включала амплификацию участков 7 генов домашнего хозяйства: acsA, aroE, guaA, mutL, nuoD, ppsAL и trpE. Использовали праймеры из общепринятой схемы МЛСТ1. Подготовку ампликонов осуществляли с помощью стандартных методик. Секвенирование проводили с помощью наборов реагентов и оборудования фирмы «Applied Biosystems». Нуклеотидные последовательности, полученные в результате секвенирования, анализировали с помощью программы «SeqMan» («DNASTAR Inc.») и сравнивали с базой аллелей МЛСТ2. Генотип определяли по комбинации аллелей. Новые генотипы и типированные штаммы (номера 8048, 8052–8074) регистрировали у куратора сайта P. aeruginosa PubMLST Maria Lopez Martinez.
Результаты
В 2014–2021 гг. из положительных гемокультур или проб ликвора пациентов выделено 685 изолятов, синегнойная палочка выявлена в 24 (3,5%) из них. Большинство изолятов — 19 (79%) — получено из гемокультур.
При определении чувствительности к антибиотикам устойчивость к обоим карбапенемам (меропенем и имипенем) проявили 17 (71%) изолятов.
Чувствительность карбапенем-резистентных (карба-Р, согласно эпидемиологической точке отсечения) изолятов к другим препаратам представлена в табл. 2.
Таблица 2. Чувствительность к антибиотикам изолятов P. aeruginosa, резистентных к карбапенемам (n = 17)
Table 2. Antibiotic susceptibility of P. aeruginosa isolates resistant to carbapenems (n = 17)
Антибиотик Antibiotic | Чувствительный Sensitive | Чувствительные при увеличенной экспозиции Sensitive at increased exposure | Резистентный Resistant | |||
n | % | n | % | n | % | |
Амикацин Amikacin | 10 | 59 | - | - | 7 | 41 |
Тобрамицин Tobramycin | 2 | 12 | - | - | 15 | 88 |
Пиперациллин/тазобактам* Piperacillin/tazobactam* | - | - | 7 | 41 | 10 | 59 |
Цефтазидим Ceftazidime | - | - | - | - | 17 | 100 |
Цефтазидим/авибактам* Ceftazidime/avibactam* | 2 | 12 | - |
| 15 | 88 |
Цефталозан/тазобактам* Ceftalosan/tazobactam* | - | - | - | - | 17 | 100 |
Азтреонам Aztreonam | - | - | 12 | 71 | 5 | 29 |
Ципрофлоксацин Ciprofloxacin | - | - | 1 | 6 | 16 | 94 |
Примечание. *Для определения чувствительности использована фиксированная концентрация 4 мг/л.
Note. *A fixed concentration of 4 mg/L was used to determine sensitivity.
Два изолята были чувствительны при повышенной экспозиции к меропенему (МПК 4–8 мг/л) и устойчивы к имипенему (МПК > 8 мг/л), чувствительны к колистину и цефтазидим/авибактаму, чувствительны при повышенной экспозиции к азтреонаму и пиперациллин/тазобактаму, резистентны к ципрофлоксацину и цефтазидиму. Один из этих изолятов обладал чувствительностью к амикацину, тобрамицину и цефталозан/тазобактаму.
Анализ антибиотикорезистентности всей выборки изолятов к некарбапенемным антимикробным препаратам показал довольно высокий процент устойчивых изолятов к аминогликозидам, цефалоспоринам и фторхинолонам (табл. 3).
Таблица 3. Устойчивость P. aeruginosa к некарбапенемным антибиотикам (n = 24)
Table 3. Resistance of P. aeruginosa to non-carbapenem antibiotics (n = 24)
Антибиотик Antibiotic | МПК, мг/л1 Minimum inhibitory concentration, mg/l1 | Число резистентных штаммов Number of resistant strains | ||
чувствительный ≤ sensitive ≤ | резистентный > resistant > | n | % | |
Амикацин Amikacin | 16 | 16 | 9 | 38 |
Тобрамицин Tobramycin | 2 | 2 | 17 | 71 |
Пиперациллин/тазобактам* Piperacillin/tazobactam* | 16 | 16 | 12 | 50 |
Цефтазидим Ceftazidime | 0,001 | 8 | 19 | 79 |
Цефтазидим/авибактам* Ceftazidime/avibactam* | 8 | 8 | 16 | 67 |
Цефталозан/тазобактам* Ceftalosan/tazobactam* | 0,001 | 16 | 19 | 79 |
Азтреонам Aztreonam | 0,001 | 16 | 6 | 25 |
Ципрофлоксацин Ciprofloxacin | 0,001 | 0,5 | 18 | 75 |
Примечание. 1В соответствии с EUCAST. *Для определения чувствительности использована фиксированная концентрация 4 мг/л.
Note. 1According to EUCAST. *A fixed concentration of 4 mg/L was used to determine sensitivity.
К колистину были чувствительны все исследованные штаммы.
В соответствии с международно принятыми критериями все изоляты были распределены по фенотипическим группам резистентности (рис. 1):
- фенотип МЛУ, т.е. устойчивость как минимум к 1 препарату 3 и более классов антибиотиков;
- фенотип ЭЛУ — чувствительность только к 2 и менее классам антибиотиков;
- фенотип панрезистентности — резистентность ко всем классам антимикробных препаратов. Штаммов с фенотипом панрезистентности нами не выявлено.

Рис. 1. Фенотипические группы и продукция МБЛ blaVIM у P. aeruginosa. 1 — чувствительные; 2 — МЛУ; 3 — ЭЛУ. Светлые столбики — изоляты, не продуцирующие VIM; темные — продуценты VIM. Fig. 1. Phenotypic groups and production of MBL blaVIM in P. aeruginosa. 1 — sensitive; 2 — multiple drug resistance; 3 — extreme drug resistance. Light bars — isolates that do not produce VIM; dark — VIM producers.
Для штаммов, проявляющих резистентность хотя бы к одному из исследуемых карбапенемов, было проведено определение наличия карбапенемаз. Среди них частота выявления МБЛ составила 68%. Были выявлены только blaVIM. Другие карбапенемазы: blaNDM и blaIMP — не обнаружены. При этом 6 изолятов проявляли резистентность к имипенему и/или меропенему, но не имели МБЛ. К категории МЛУ относились 4 из 13 МБЛ+-изолята, другие 8 входили в группу ЭЛУ.
При ExoU/ExoS-типировании ген-эффектор exoU обнаружен у 8 изолятов. Половина карба-Ризолятов с ExoU-типом имели МБЛ blaVIM. ExoS-тип был определён у 16 изолятов, 13 из которых были резистентны к карбапенемам.
Большая часть (77%) карба-Р-изолятов с ExoS-типом обладала МБЛ blaVIM. ExoU- и ExoS-типы исследованных P. aeruginosa и их чувствительность к карбапенемам представлены на рис. 2. Наличие генов обоих эффекторов у одного и того же изолята не выявлено.

Рис. 2. ExoU- и ExoS-типы P. aeruginosa. Светлые столбики — чувствительные к карбапенемам; тёмные — резистентные. Fig. 2. ExoU- and ExoS-types of P. aeruginosa. Light bars — sensitive to carbapenems; dark bars — resistant to carbapenems.
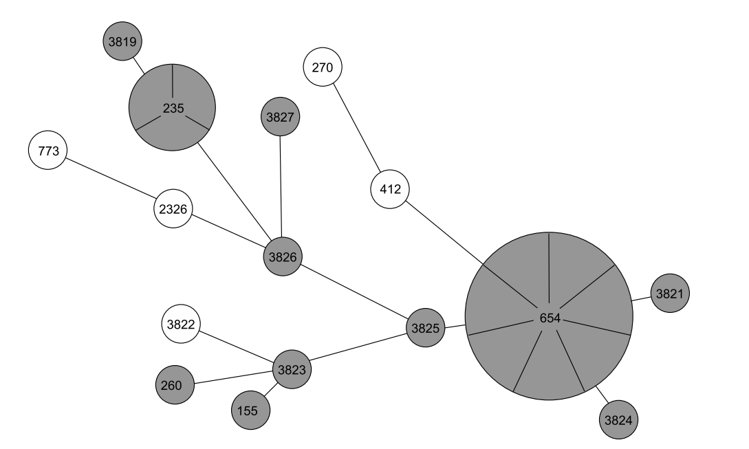
Популяционная структура изолятов P. aeruginosa представлена 16 различными сиквенс-типами (табл. 4).
Таблица 4. Данные BURST-анализа P. aeruginosa [12]
Table 4. Data of BURST analysis of P. aeruginosa [12]
Группа Group | Сиквенс-тип Sequence type | Частота Frequency | Однолокусный вариант Single-locus variant | Двухлокусный вариант Two-locus variant |
1 | 155 | 1 | 1 |
|
| 3823* | 1 | 1 |
|
2 | 235 | 3 | 1 |
|
| 3819* | 1 | 1 |
|
3 | 654a | 7 | 3 |
|
| 3821* | 1 | 1 | 2 |
| 3824* | 1 | 2 | 1 |
| 3825* | 1 | 2 | 1 |
Синглетоны / Singletons | 260 | 1 |
|
|
| 270 | 1 |
|
|
| 412 | 1 |
|
|
| 773 | 1 |
|
|
| 2326 | 1 |
|
|
| 3822* | 1 |
|
|
| 3826* | 1 |
|
|
| 3827* | 1 |
|
|
Примечание. Определение группы: 5 или более совпадений. аЦентральный сиквенс-тип; *впервые выявленные сиквенс-типы.
Note. Group definition: 5 or more matches. aСentral sequence type; *sequence types identified for the first time.
В структуре лидировали представители двух сиквенс-типов: ST654 (29%) и ST235 (12,5%). Другие сиквенс-типы были представлены по одному изоляту. Впервые описаны 8 сиквенс-типов:
- ST3819 — новая аллель mutL (однолокусный вариант ST235);
- однолокусные варианты ST654: с новой аллелью ppsAL — ST3821 и с новыми аллелями mutL — сиквенс-типы 3824 и 3825;
- однолокусный вариант ST155 — сиквенс-тип 3823 (новая аллель mutL);
- сиквенс-типы, представленые синглетонами: 3822, 3826, 3827 (рис. 3).

Рис. 3. Популяционная структура P. aeruginosa. Серым цветом обозначены изоляты, резистентные к карбапенемам, белым — чувствительные. Fig. 3. Population structure of P. aeruginosa. Carbapenem-resistant isolates are indicated in grey, sensitive isolates are indicated in white.
Носителями blaVIM были все изоляты ST654 и его однолокусные варианты, а также 2/3 изолятов ST235. Сиквенс-тип 235 и его SLV составили 50% ExoU-положительных культур. Изоляты с ExoS-типом относились к 10 сиквенс-типам. Среди штаммов ExoS-типа преобладали ST654 и его SLV, ST155 и SLV.
Клиническая и молекулярно-генетическая характеристика случаев бактериемии и инфекции ЦНС, ассоциированных c P. aeruginosa, представлена в табл. 5. Медиана возраста пациентов составила 3 года 10 мес (минимальный возраст — 16 сут, максимальный — 17 лет 11 мес). Бактериемии и инфекции ЦНС, вызванные P. aeruginosa, закончились летальным исходом в 5 случаях. Из 8 случаев при подтверждённом сепсисе 4 случая имели неблагоприятный исход.
Таблица 5. Характеристика случаев бактериемии и инфекции ЦНС, вызванных с P. aeruginosa
Table 5. Characteristics of cases of bacteremia and central nervous system infection caused with P. aeruginosa
№ No. | Стационар Hospital | Год выделения Year of allocation | Источник Source | Патология Pathology | Исход Issue | Наличие МБЛ Presence of MBL | Ехо-тип Exo-type | Сиквенс тип Sequence type |
1 | C1 | 2014 | Кровь Blood | Соматическая Somatic | Выписан Discharged | + | U | 235 |
2 | C1 | 2015 | Кровь, центральный венозный катетер (ЦВК) Blood, central venous catheter (CVC) | Хирургическая. Врождённый порок сердца Surgical. Congenital heart disease | Выписан Discharged | + | S | 654 |
3 | C1 | 2015 | Кровь, ЦВК Blood, CVC | Соматическая. Муковисцидоз Somatic. Cystic fibrosis | Выписан Discharged | — | U | 773 |
4 | C1 | 2015 | Кровь, ЦВК Blood, CVC | Соматическая Somatic | Выписан Discharged | + | U | 235 |
5 | C1 | 2016 | Кровь, ЦВК Blood, CVC | Соматическая. Буллёзный эпидермолиз. Сепсис Somatic. Epidermolysis bullosa. Sepsis | Выписан Discharged |
| S | 3822 |
6 | C1 | 2017 | Кровь, ЦВК Blood, CVC | Хирургическая. Врождённый порок сердца. Surgical. Congenital heart disease | Летальный исход Fatal outcome | + | S | 654 |
7 | C1 | 2017 | Кровь Blood | Хирургическая. Абдоминальная патология Surgical. Abdominal pathology | Выписан Discharged | — | S | 155 |
8 | C1 | 2017 | Кровь Blood | Хирургическая. Абдоминальная патология Surgical. Abdominal pathology | Выписан Discharged | — | S | 3823 |
9 | C1 | 2017 | Кровь Blood | Соматическая. Буллёзный эпидермолиз Somatic. Epidermolysis bullosa | Выписан Discharged | — | S | 412 |
10 | C2 | 2017 | Кровь Blood | Хирургическая. Абдоминальная патология Surgical. Abdominal pathology | Выписан Discharged | + | S | 654 |
11 | C1 | 2018 | Кровь, ЦВК Blood, CVC | Хирургическая. Абдоминальная патология. Сепсис Surgical. Abdominal pathology. Sepsis | Летальный исход Fatal outcome | + | S | 654 |
12 | C1 | 2018 | Кровь, ЦВК Blood, CVC | Хирургическая. Врождённый порок сердца. Сепсис Surgical. Congenital heart disease. Sepsis | Летальный исход Fatal outcome | + | S | 654 |
Примечание. C1 — НМИЦ здоровья детей; C2 — НИИ неотложной детской хирургии и травматологии.
Note. C1 — National Medical Research Center for Children's Health; C2 — Clinical and Research Institute of Emergency Pediatric Surgery and Trauma.
Обсуждение
В настоящем исследовании изучалась молекулярно-генетическая характеристика изолятов P. aeruginosa, а также клинические аспекты и исходы бактериемии и инфекции ЦНС, ассоциированной с P. aeruginosa, у детей в отделениях реанимации.
P. aeruginosa— один из основных микроорганизмов, способных вызывать нозокомиальные инфекции, она является третьим наиболее часто выделяемым патогеном при посеве крови среди грамотрицательных палочек и седьмым среди всех микробных агентов [13]. В нашем исследовании P. aeruginosa обнаружена в 3,5% исследованных изолятов.
Способность P. aeruginosa вызывать внутрибольничные инфекции связана с её устойчивостью и вирулентностью [14]. По данным исследования «МАРАФОН» за 2015–2016 гг., основная доля изолятов P. aeruginosa имела высокие уровни устойчивости к защищённым пенициллинам. Резистентность к антисинегнойным цефалоспоринам проявляли около половины изолятов. По новым критериям EUCAST 41,5% изолятов были резистентны к азтреонаму. Резистентность к карбапенемам была выявлена более чем у половины изолятов. Полимиксины проявили максимальную активность in vitro [15]. В другом исследовании отмечен значительный рост количества изолятов, резистентных к пиперациллину/тазобактаму и амикацину. У 1,7% штаммов P. aeruginosa, выделенных в 2017 г., выявлена резистентность к антимикробным препаратам всех исследуемых классов. У изолятов P. aeruginosa, выделенных в 2017 г., обнаружена более высокая устойчивость — около 70% ко всем анализируемым классам антибиотиков, кроме полимиксинов [16].
В нашем исследовании резистентными к пиперациллин/тазобактаму были 50% изолятов, к цефтазидиму — 79%. Резистентностью к аминогликозидам и фторхинолонам обладали до 75% штаммов. Устойчивость к защищенным цефалоспоринам составила 60%. Резистентность к карбапенемным антибиотикам достигала 79%. Нами не было выявлено изолятов P. aeruginosa, резистентных к колистину.
Карбапенемазы молекулярных классов А, В, D относятся к наиболее распространённым у грамотрицательных микроорганизмов [17]. В исследовании «МАРАФОН» в 2015–2016 гг. у P. aeruginosa была увеличена доля продукции карбапенемаз — преобладали МБЛ VIM и сериновые карбапенемазы (GES-5) [15]. В нашем исследовании МБЛ blaVIM обнаружена у 54% исследованных изолятов P. aeruginosa, других типов МБЛ не выявлено.
По данным V.H. Tam и соавт., синегнойная палочка, обладающая МЛУ, является независимым предиктором смертности при инфекциях кровотока [18]. В нашем исследовании во всех случаях неблагоприятного исхода были выделены изоляты, обладающие МЛУ и ЭЛУ к антибиотикам.
Помимо антибиотикорезистентности важную роль в патогенезе инфекции играют вирулентные свойства микроорганизмов. Цитотоксичность, связанная с секрецией III типа, является основным фактором, определяющим вирулентность P. aeruginosa [19]. Ген-эффектор exoU — главный фактор вирулентности с фосфолипазной активностью, отвечает за острое повреждение лёгких и септические состояния у пациентов со сниженным иммунитетом [20]. При инфекции, вызванной P. aeruginosa, у которой имеется ген exoU, увеличивается тяжесть заболевания [21]. Экспрессия генов exoS и exoU обусловливает цитотоксичность P. aeruginosa для клеток при инфекции [22]. За счёт ингибирования регенерации тканей и заживления ран ExoS может играть ключевую роль в хронических заболеваниях, поддерживая места колонизации [23]. В одном из исследований факторов вирулентности при бактериемии показано, что все штаммы обладали либо геном exoU, либо exoS [24]. Доля штаммов, ответственных за бактериемию, которые обладали exoU, составила 31,5% и была выше, чем сообщали ранее Y. Hirakata и соавт. — 10,8% [25].
Данные коллег указывают, что гены exoU и exoS практически исключают друг друга [24]. В отделениях интенсивной терапии ген-эффектор exoS был обнаружен у 36,2% пациентов, exoU — у 63,8% [26]. В других исследованиях наиболее частыми детерминантами вирулентности описаны lasB (98,7%) и exoS (98,7%) [27]. В нашей работе ген-эффектор exoU обнаружен в 33% изолятов, большинство из них проявляли ЭЛУ к антибиотикам. Ген exoS был выявлен в 67% случаев. Комбинации генов-эффекторов выявлено не было, что соответствует общемировым данным [24][26]. В случаях с неблагоприятным исходом у изолятов был определен ExoS-тип, хотя в литературе описывается большая токсичность изолятов ExoU-типа.
В нашем исследовании популяция P. aeruginosa представлена 16 сиквенс-типами. Преобладали два генотипа высокого эпидемического риска: ST654 (29%), ST235 (12,5%) и их однолокусные варианты. Однако, по данным международных исследователей, распространение ST654 ниже по сравнению с клоном ST235 [27]. По данным отечественных коллег [28], более 95% изолятов, обладающих МБЛ, представлены ST235. В нашем исследовании МБЛ+-изоляты относились к ST654 (7 из 13; 54%). По данным испанских исследователей, ST235 имеет высоковирулентный фенотип, связанный с высоким уровнем смертности, вероятно, из-за продукции цитотоксина exoU [29]. В другой работе сообщалось, что среди пациентов с бактериемией 45,8% случаев были связаны с клоном ST235, продуцирующим карбапенемазу и exoU [30]. В нашей выборке ST235 и его SLV составили 50% изолятов ExoU-типа. Среди штаммов ExoS-типа преобладал ST654 и его SLV (62,5%).
Колонизация пациентов нозокомиальными штаммами P. aeruginosa является сложной и многофакторной проблемой. До 90% пациентов с инфекциями кровотока, ассоциированными с P. aeruginosa, имеют тяжёлое основное заболевание, чаще это злокачественные новообразования, хронические заболевания, обширные оперативные вмешательства или снижение иммунного статуса [31]. В нашей работе 66% пациентов наблюдались с хирургической патологией и 34% составляли пациенты соматического профиля.
В настоящее время в литературе недостаточно данных, отражающих факторы риска неблагоприятного исхода у детей с инфекциями кровотока в России. В работах иностранных авторов описано, что P. aeruginosa встречается в основном у детей, нередко со сниженным иммунитетом [32].
Инфекции кровотока, вызванные P. aeruginosa, ассоциируются с высоким уровнем смертности. По некоторым данным, в настоящее время в детской практике общая летальность среди пациентов с инфекциями кровотока составляет около 37% [33]. В нашем исследовании из всех случаев бактериемии и инфекции ЦНС, связанных с P. aeruginosa, 28% имели неблагоприятный исход. Сепсис или септический шок во время бактериемии P. aeruginosa являются факторами риска смертности [34]. В нашей выборке сепсис был в диагнозе в 80% случаев летальных исходов. Некоторые исследователи показали, что хирургические вмешательства, сопровождающиеся бактериемией, имеют особенно плохой прогноз [35]. В нашем исследовании внутрибольничные инфекции кровотока и ЦНС в 66% случаев наблюдались у пациентов после обширных операций. При этом в 3 из 16 случаев имели летальный исход.
Заключение
Результаты этого исследования показывают широкое распространение резистентности к большинству антибактериальных препаратов среди штаммов P. aeruginosa, выделенных из крови и ликвора у детей. Особую настороженность вызывает высокая резистентность к карбапенемам. Большая часть изолятов была представлена продуцентами карбапенемаз МБЛ blaVIM. Наиболее высокую активность в отношении P. aeruginosa in vitro проявляли полимиксины. Все изоляты имели гены, отвечающие за вирулентные свойства, связанные с функционированием системы секреции цитотоксинов III типа. Преобладал ExoS-тип. Инфекции кровотока и ЦНС, вызванные P. aeruginosa, в основном встречаются у детей после обширных хирургических вмешательств или при наличии тяжёлой соматической патологии, сопровождающейся снижением иммунитета. Большинство инфекций ассоциированы с сиквенс-типами высокого риска.
1. PubMLST. Primers used for MLST of Pseudomonas aeruginosa. Available at: https://pubmlst.org/organisms/ pseudomonas-aeruginosa/primers
2. PubMLST. MLST Database. Pseudomonas aeruginosa. Available at: https://pubmlst.org/paeruginosa
About the authors
Z. Z. Sadeeva
National Medical Research Center for Children's Health
Author for correspondence.
Email: zulfiryasadeeva@yandex.ru
ORCID iD: 0000-0002-4587-0902
Zulfirya Z. Sadeeva — junior researcher, Laboratory of molecular microbiology, National Medical Research Center for Children's Health.
Moscow
Russian FederationI. E. Novikova
National Medical Research Center for Children's Health
Email: fake@neicon.ru
ORCID iD: 0000-0003-4234-0209
Irina E. Novikova — junior researcher, Laboratory of molecular microbiology, National Medical Research Center for Children's Health.
Moscow
Russian FederationN. A. Alyabyeva
National Medical Research Center for Children's Health
Email: fake@neicon.ru
ORCID iD: 0000-0001-9365-9143
Natalya M. Alyabyeva — Cand. Sci. (Med.), senior researcher, Head, Laboratory of experimental immunology and virology, National Medical Research Center for Children's Health.
Moscow
Russian FederationA. V. Lazareva
National Medical Research Center for Children's Health
Email: fake@neicon.ru
ORCID iD: 0000-0003-3896-2590
Anna V. Lazareva — D. Sci. (Med.), chief researcher, Laboratory of molecular microbiology, Head, Laboratory of microbiology, National Medical Research Center for Children's Health.
Moscow
Russian FederationO. V. Karaseva
Clinical and Research Institute of Emergency Pediatric Surgery and Trauma
Email: fake@neicon.ru
ORCID iD: 0000-0001-9418-4418
Olga V. Karaseva — D. Sci. (Med.), Deputy director for scientific work, Head, Department of combined trauma, anesthesiology and resuscitation, Clinical and Research Institute of Emergency Pediatric Surgery and Trauma.
Moscow
Russian FederationА. P. Fisenko
National Medical Research Center for Children's Health
Email: fake@neicon.ru
ORCID iD: 0000-0001-8586-7946
Andrey P. Fisenko — D. Sci. (Med.), Professor, Director, National Medical Research Center for Children's Health.
Moscow
Russian FederationReferences
- Teelucksingh K., Shaw E. Clinical characteristics, appropriateness of empiric antibiotic therapy, and outcome of Pseudomonas aeruginosa bacteremia across multiple community hospitals. Eur. J. Clin. Microbiol. Infect. Dis. 2022; 41(1): 53–62. https://doi.org/10.1007/s10096-021-04342-y
- Jarlier V., Diaz Högberg L., Heuer O.E., Campos J., Eckmanns T., Giske C.G., et al. Strong correlation between the rates of intrinsically antibiotic-resistant species and the rates of acquired resistance in Gram-negative species causing bacteraemia, EU/EEA, 2016. Euro Surveill. 2019; 24(33): 1800538. https://doi.org/10.2807/1560-7917.ES.2019.24.33.1800538
- Козлов Р.С., Голуб А.В., Дехнич А.В., Сухорукова М.В. Антибиотикорезистентность грамотрицательных возбудителей осложненных интраабдоминальных инфекций в России. Клиническая микробиология и антимикробная химиотерапия. 2015; 17(3): 227–34.
- Лазарева А.В., Чеботарь И.В., Крыжановская О.А., Чеботарь В.И., Маянский Н.А. Pseudomonas aeruginosa: патогенность, патогенез и патология. Клиническая микробиология и антимикробная химиотерапия. 2015; 17(3): 170–86.
- Breidenstein E.B., de la Fuente-Núñez C., Hancock R.E. Pseudomonas aeruginosa: all roads lead to resistance. Trends Microbiol. 2011; 19(8): 419–26. https://doi.org/10.1016/j.tim.2011.04.005
- Saima S., Fiaz M., Manzoor M., Zafar R., Ahmed I., Nawaz U., et al. Molecular investigation of antibiotic resistant bacterial strains isolated from wastewater streams in Pakistan. 3 Biotech. 2020; 10(9): 378. https://doi.org/10.1007/s13205-020-02366-3
- Mokhtari A., Amini K. Genotyping of Pseudomonas aeruginosa strains as a Multidrug Resistant (MDR) bacterium and evaluating the prevalence of Esbls and some virulence factors encoding genes by PFGE and ERIC-PCR methods. Iran J. Pharm. Res. 2019; 18(3): 1580–94. https://doi.org/10.22037/ijpr.2019.1100762
- Sato H., Frank D.W. ExoU is a potent intracellular phospholipase. Mol. Microbiol. 2004; 53(5): 1279–90. https://doi.org/10.1111/j.1365-2958.2004.04194.x
- Hardy K.S., Tessmer M.H., Frank D.W., Audia J.P. Perspectives on the Pseudomonas aeruginosa type III secretion system effector ExoU and its subversion of the host innate immune response to infection. Toxins (Basel). 2021; 13(12): 880. https://doi.org/10.3390/toxins13120880
- Aloush V., Navon-Venezia S., Seigman-Igra Y., Cabili S., Carmeli Y. Multidrug-resistant Pseudomonas aeruginosa: risk factors and clinical impact. Antimicrob. Agents Chemother. 2006; 50(1): 43–8. https://doi.org/10.1128/AAC.50.1.43-48.2006
- Strateva T., Mitov I., Markova B. Prevalence of virulence genes among Bulgarian nosocomial and cystic fibrosis isolates of Pseudomonas aeruginosa. Braz. J. Microbiol. 2010; 41(3): 588–95. https://doi.org/10.1590/S1517-83822010000300008
- Jolley K.A., Bray J.E., Maiden M.C.J. Open-access bacterial population genomics: BIGSdb software, the PubMLST.org website and their applications. Wellcome Open Res. 2018; 3: 124. https://doi.org/10.12688/wellcomeopenres.14826.1
- Wisplinghoff H., Bischoff T., Tallent S.M., Seifert H., Wenzel R.P., Edmond M.B. Nosocomial bloodstream infections in US hospitals: Analysis of 24,179 cases from a prospective nationwide surveillance study. Clin. Infect. Dis. 2004; 39(3): 309–17. https://doi.org/10.1086/421946
- Sawa T., Shimizu M., Moriyama K., Wiener-Kronish J.P. Association between Pseudomonas aeruginosa type III secretion, antibiotic resistance, and clinical outcome: a review. Crit. Care. 2014; 18(6): 668. https://doi.org/10.1186/s13054-014-0668-9
- Эйдельштейн М.В., Сухорукова Е.А., Склеенова Е.Ю., Иван чик Н.В., Шайдулина Е.Р., Микотина А.В. и др. Устойчивость к антибиотикам, продукция карбапенемаз и генотипы внутрибольничных штаммов Pseudomonas aeru gi nosa в российских больницах: результаты многоцентрового эпидемиологического исследования «МАРАФОН 2015–2016». Клиническая микробиология и антимикробная гемотерапия. 2019; 21(2): 160–70. https://doi.org/10.36488/cmac.2019.2.160-170
- Первухин С.А., Стаценко И.А., Иванова Э.Ю., Пальмаш А.В., Витковская И.В., Жидкова О.В. Антибиотикорезистентность грамотрицательных возбудителей нозокомиальной пневмонии у пациентов отделения реанимации и интенсивной терапии. Клиническая микробиология и антимикробная химиотерапия. 2019; 21(1): 62–8. https://doi.org/10.36488/cmac.2019.1.62-68
- Quillici M.C.B., Resende D.S., Gonçalves I.R., Royer S., Sabino S.S., Almeida V.F., et al. Gram-negative bacilli bacteremia: a 7 year retrospective study in a referral Brazilian tertiary-care teaching hospital. J. Med. Microbiol. 2021; 70(1). https://doi.org/10.1099/jmm.0.001277
- Tam V.H., Rogers C.A., Chang K.T., Weston J.S., Caeiro J.P., Garey K.W. Impact of Multidrug-Resistant Pseudomonas aeruginosa Bacteremia on Patient Outcomes. Antimicrob. Agents Chemother. 2010; 54(9): 3717–22. https://doi.org/10.1128/aac.00207-10
- Sawa T., Hamaoka S., Kinoshita M., Kainuma A., Naito Y., Akiyama K., et al. Pseudomonas aeruginosa type III secretory toxin ExoU and its predicted homologs. Toxins (Basel). 2016; 8(11): 307. https://doi.org/10.3390/toxins8110307
- Zhuo C., Wang L.X., Xiao S.N., Li H.Y., Qiu G.X., Zhong N.S. Clinical significance of virulence-related genes of type III secretion system of Pseudomonas aeruginosa. Zhonghua Shao Shang Za Zhi. 2010; 26(5): 354–9. (in Chinese)
- Foulkes D.M., McLean K., Haneef A.S., Fernig D.G., Winstanley C., Berry N., et al. Pseudomonas aeruginosa toxin ExoU as a therapeutic target in the treatment of bacterial infections. Microorganisms. 2019; 7(12): 707. https://doi.org/10.3390/microorganisms7120707
- Springer T.I., Reid T.E., Gies S.L., Feix J.B. Interactions of the effector ExoU from Pseudomonas aeruginosa with short-chain phosphatidylinositides provide insights into ExoU targeting to host membranes. J. Biol. Chem. 2019; 294(50): 19012–21. https://doi.org/10.1074/jbc.RA119.010278
- Wagener B.M., Hu R., Wu S., Pittet J.F., Ding Q., Che P. The role of Pseudomonas aeruginosa virulence factors in cytoskeletal dysregulation and lung barrier dysfunction. Toxins (Basel). 2021; 13(11): 776. https://doi.org/10.3390/toxins13110776
- Lomholt J.A., Poulsen K., Kilian M. Epidemic population structure of Pseudomonas aeruginosa: evidence for a clone that is pathogenic to the eye and that has a distinct combination of virulence factors. Infect. Immun. 2001; 69(10): 6284–95. https://doi.org/10.1128/IAI.69.10.6284-6295.2001
- Hirakata Y., Finlay B.B., Simpson D.A., Kohno S., Kamihira S., Speert D.P. Penetration of clinical isolates of Pseudomonas aeruginosa through MDCK epithelial cell monolayers. J. Infect. Dis. 2000; 181(2): 765–9. https://dx.doi.org/10.1086/315276.
- Zarei O., Mahmoudi H., Bardbari A.M., Karami P., Ali khani M.Y. Detection of virulence factors and antibiotic resistance pattern of clinical and intensive care unit environmental isolates of Pseudomonas aeruginosa. Infect. Disord. Drug Targets. 2020; 20(5): 758–62. https://doi.org/10.2174/1871526520666191231124717
- Elmouaden C., Laglaoui A., Ennanei L., Bakkali M., Abid M. Virulence genes and antibiotic resistance of Pseudomonas aeruginosa isolated from patients in the Northwestern of Morocco. J. Infect. Dev. Ctries. 2019; 13(10): 892–8. https://doi.org/10.3855/jidc.1067
- Del Barrio-Tofiño E., López-Causapé C., Oliver A. Pseudomonas aeruginosa epidemic high-risk clones and their association with horizontally-acquired β-lactamases: 2020 update. Int. J. Antimicrob. Agents. 2020; 56(6): 106196. https://doi.org/10.1016/j.ijantimicag.2020.106196
- Edelstein M.V., Skleenova E.N., Shevchenko O.V., D’souza J.W., Tapalski D.V., Azizov I.S., et al. Spread of extensively resistant VIM-2-positive ST235 Pseudomonas aeruginosa in Belarus, Kazakhstan, and Russia: a longitudinal epidemiological and clinical study. Lancet Infect. Dis. 2013; 13(10): 867–76. https://doi.org/10.1016/s1473-3099(13)70168-3
- Recio R., Villa J., Viedma E., Orellana M.Á., Lora-Tamayo J., Chaves F. Bacteraemia due to extensively drug-resistant Pseudomonas aeruginosa sequence type 235 high-risk clone: Fa cing the perfect storm. Int. J. Antimicrob. Agents. 2018; 52(2): 172–9. https://doi.org/10.1016/j.ijantimicag.2018.03.018
- Vidal F., Mensa J., Almela M., Martínez J.A., Marco F., Casals C., et al. Epidemiology and outcome of Pseudomonas aeruginosa bacteremia, with special emphasis on the influence of antibiotic treatment. Arch. Intern. Med. 1996; 156(18): 2121–6. https://doi.org/10.1001/archinte.1996.00440170139015
- Xu H., Cheng J., Yu Q., Li Q., Yi Q., Luo S., et al. Prognostic role of time to positivity of blood culture in children with Pseudomonas aeruginosa bacteremia. BMC Infect. Dis. 2020; 20(1): 665. https://doi.org/10.1186/s12879-020-05257-3
- Santoro A., Franceschini E., Meschiari M., Menozzi M., Zona S., Venturelli C., et al. Epidemiology and risk factors associated with mortality in consecutive patients with bacterial bloodstream infection: impact of MDR and XDR bacteria. Open Forum Infect. Dis. 2020; 7(11): ofaa461. https://doi.org/10.1093/ofid/ofaa461
- Pilmis B., Alby-Laurent F., Fasola M.L., Seegers V., Guery R., Guet-Revillet H., et al. Pseudomonas aeruginosa bloodstream infections in children: a 9-year retrospective study. Eur. J. Pediatr. 2020; 179(6): 1247–54. https://doi.org/10.1007/s00431-020-03598-4
- Barbosa C., Mahrt N., Bunk J., Graßer M., Rosenstiel P., Jansen G., et al. The genomic basis of rapid adaptation to antibiotic combination therapy in Pseudomonas aeruginosa. Mol. Biol. Evol. 2021; 38(2): 449–64. https://doi.org/10.1093/molbev/msaa233
- Chiong F., Wasef M.S., Liew K.C., Cowan R., Tsai D., Lee Y.P., et al. The impact of infectious diseases consultation on the mana gement and outcomes of Pseudomonas aeruginosa bacte raemia in adults: a retrospective cohort study. BMC Infect. Dis. 2021; 21(1): 671. https://doi.org/10.1186/s12879-021-06372-5
Supplementary files






